思政资源库

思政资源库

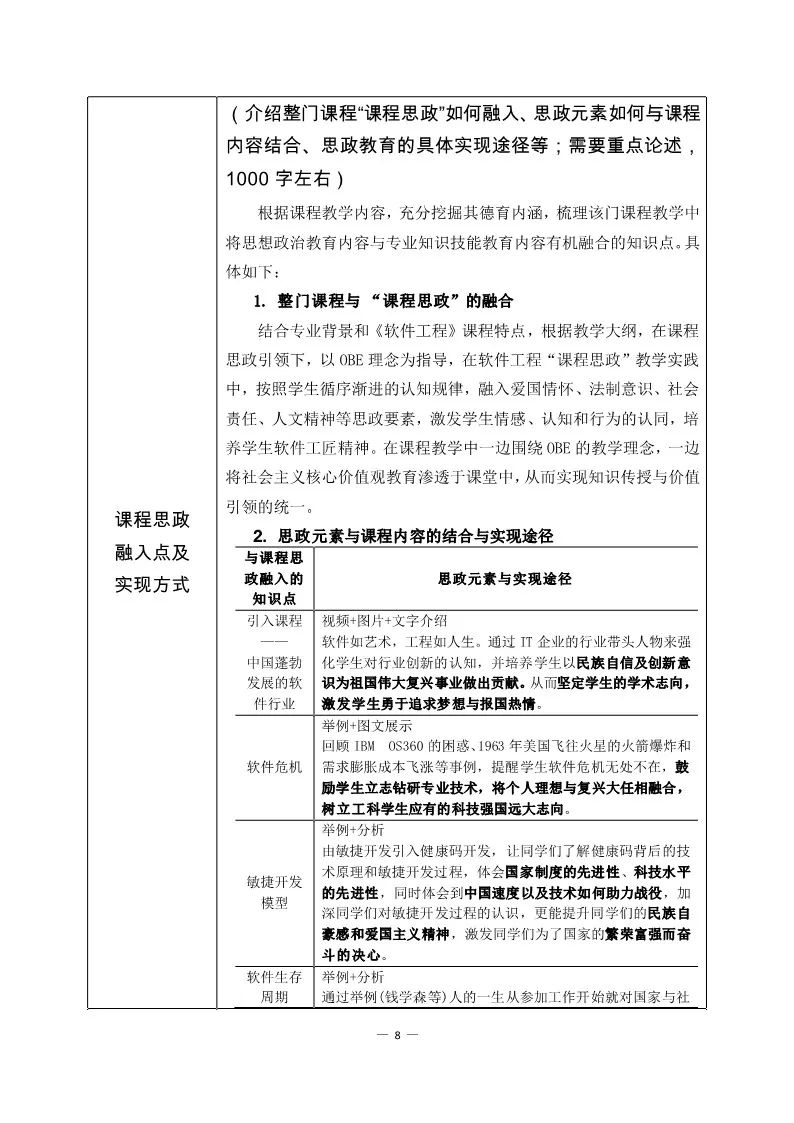
优秀课程思政教学设计-《软件工程》

资料来源:晋中学院    时间:2023-08-28 14:11:29   浏览次数:

本文分享了优秀课程思政教学设计-《软件工程》,供各位老师学习参考。

图片

图片

图片

图片

图片

图片

图片

图片

图片

图片

图片

图片

图片

图片

图片

图片

图片

图片

图片

图片

图片

图片

图片

图片

图片

图片



版权所有:yl34511线路中心(中国)有限公司-GREEN NO.1 —— 课程思政教学研究中心

地址:黑龙江省哈尔滨市南岗区学府路5号