思政资源库

思政资源库

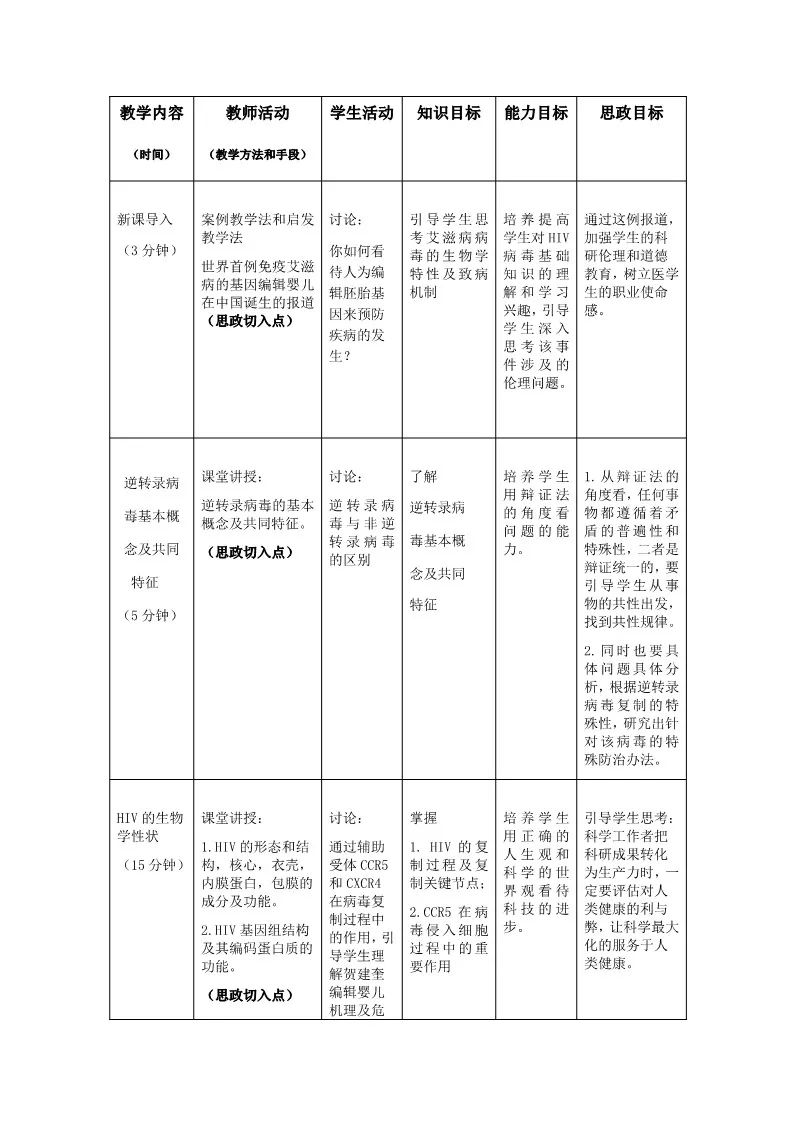
优秀课程思政教学设计-《医学微生物学》

资料来源:佳木斯大学    时间:2023-03-13 15:28:24   浏览次数:

本文分享了优秀课程思政教学设计-《医学微生物学》,供各位老师学习参考。

图片

图片

图片

图片

图片

图片




版权所有:yl34511线路中心(中国)有限公司-GREEN NO.1 —— 课程思政教学研究中心

地址:黑龙江省哈尔滨市南岗区学府路5号