思政资源库

思政资源库

优秀课程思政教学设计-《概率论与数理统计》

资料来源:思政研究院    时间:2022-11-22 18:03:18   浏览次数:

本文分享了优秀课程思政教学设计-《概率论与数理统计》,供各位老师学习参考。

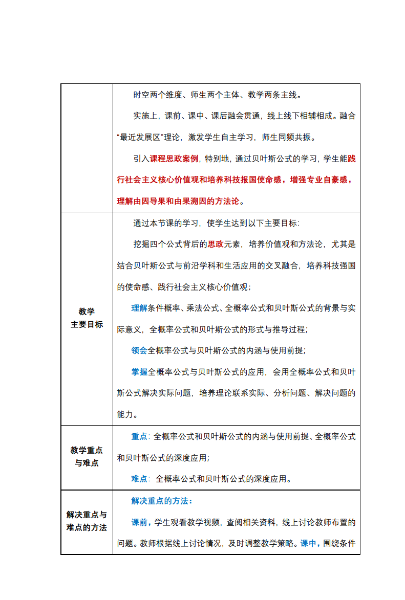
图片

图片

图片

图片

图片

图片

图片

图片

图片

图片

图片

图片

图片


版权所有:yl34511线路中心(中国)有限公司-GREEN NO.1 —— 课程思政教学研究中心

地址:黑龙江省哈尔滨市南岗区学府路5号